Elternbeirat
Bei der diesjährig ersten Elternbeiratssitzung an der Gemeinschaftsschule Althengstett am 08. November 2023 in Präsenz wurden Tobias Gründer zum Elternbeiratsvorsitzenden und Marion Jourdan zur Stellvertreterin ins Amt gewählt. Die Amtszeit beträgt 2 Jahre.
Elternbeiratsvorsitzender:
Tobias Gründer
75382 Althengstett
Email: elternbeirat@gms-althengstett.de
Elternbeiratsvorsitzender:
Marion Jourdan
75382 Althengstett
Email: elternbeirat@gms-althengstett.de

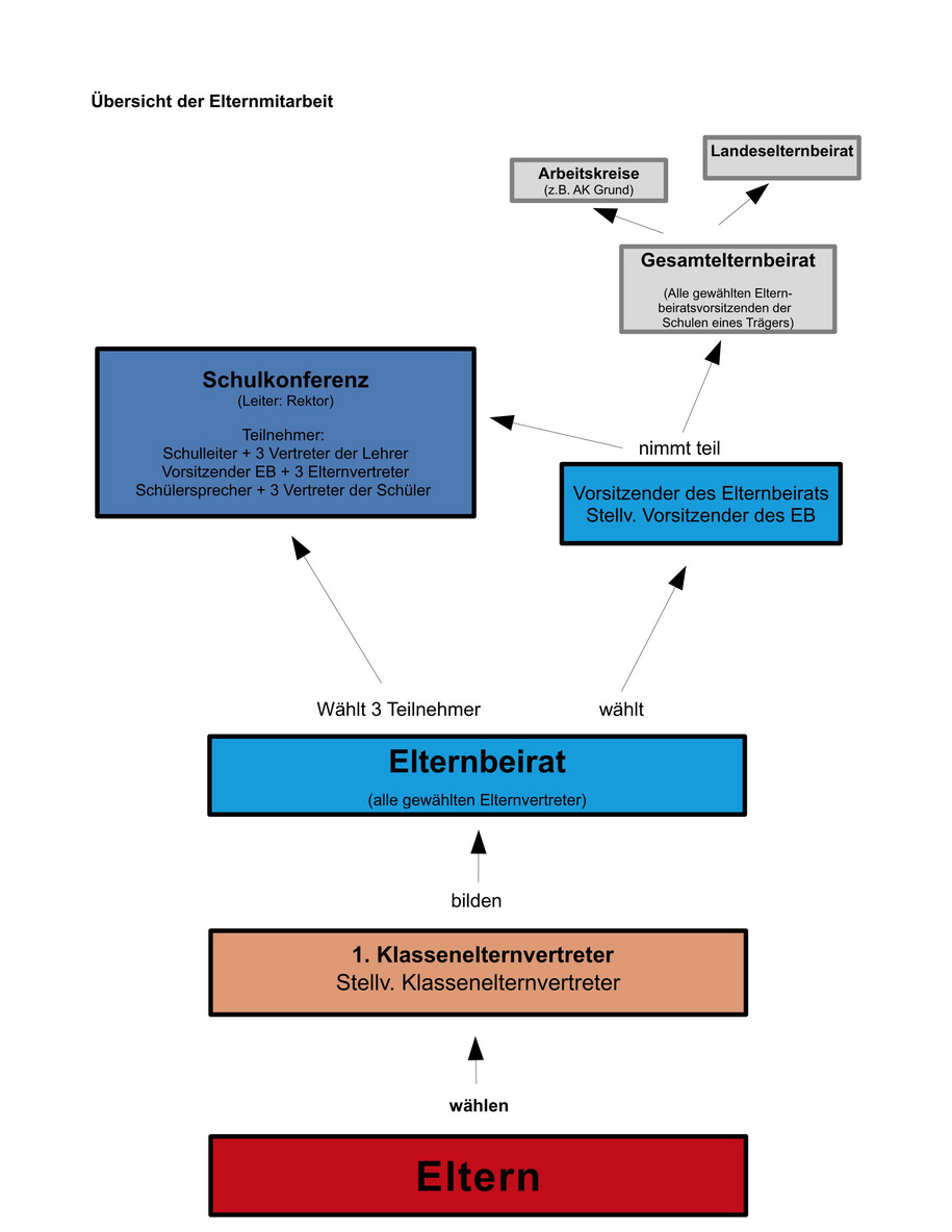
Die gewählten Klassenelternvertreter und Stellvertreter bilden den Elternbeirat. Verpflichtend vorgeschrieben sind mindestens zwei Sitzungen des Elternbeirates pro Schuljahr. Der Elternbeirat wählt aus seiner Mitte den Elternbeiratsvorsitzenden und dessen Stellvertreter. Seine Aufgaben liegen darin, die Eltern der Schule gegenüber der Schulleitung und der Öffentlichkeit zu vertreten.
Der Elternbeirat tagt nicht öffentlich. Er ist beschlussfähig, wenn alle Mitglieder ordnungsgemäß geladen wurden. Über die Sitzung wird ein Protokoll gefertigt, das dem Elternbeirat übermittelt wird.
Mitwirkung im Elternbeirat
-
Förderung der Anteilnahme der Eltern an der Schule
-
Wahrung und Pflege von Interesse und Verantwortung der Eltern für die Erziehung der Kinder
-
Gelegenheit zur Information und Aussprache der Elternschaft
-
Mitarbeit an Verbesserung der Schulverhältnisse
-
Das Verständnis der Erziehungsberechtigten für Fragen des Schullebens und der Unterrichtsgestaltung, sowie der Erziehungsberatung zu fördern
-
An der Beseitigung von Störungen der Schularbeit durch Mängel der äußeren Schulverhältnisse mitzuwirken
-
Beratung von Wünschen, Anregungen und Vorschlägen der Eltern und ggf. deren Weiterleitung an die Schulleitung
-
Eintreten der schulischen Belange beim Schulträger, bei der Schulaufsicht und in der Öffentlichkeit im Rahmen der elterlichen Mitverantwortung.
-
Maßnahmen im Bereich Jugendschutz und Freizeitgestaltung, soweit das Schulleben berührt wird.
-
Beratung bei Maßnahmen, die eine wesentliche Änderung des Schul- und Lehrbetriebs bewirken.
-
Die Amtszeit beträgt jeweils ein Schuljahr.
Das wichtigste schulinterne Gremium ist die Schulkonferenz, deren Vertreter aus den Reihen der Elternbeiräte gewählt werden.
Elternmitarbeit
